git-flow源于2010年一篇A successful Git branching model的文章[1],在这10年间被很多团队采用并成为了一个事实上的“标准做法”。[2]

主分支
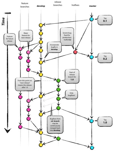
在这种模型下,git仓库中有两个分支是一直存在的:
- origin/master(或者main):这个分支上的最新代码永远是production-ready的
- origin/develop:这个分支上的代码永远是下一个发布的最新的交付代码。也可以称为“集成分支”,用于进行每日构建(nightly builds)
当develop分支上的代码达到了上线的标准之后,这些改动就会merge回master分支,并打上release版本号的标签。合并代码到master也就意味着新的产品发布,可以使用web hook来自动进行发布过程:每当master分支有commit的时候自动进行编译、发布等操作发布到生产环境。
辅助分支
除了主分支外,在开发的过程中还有一些辅助分支用来完成开发、发布以及线上问题修复等。这些分支都是临时性的,最终会被从git中移除。
feature分支

feature分支用来开发在未来发布的新功能,但具体在哪个版本进行发布可能还是未知的,它:
- 从develop分支拉取创建
- 开发完成后合并回develop分支(意味着下一次发布会包含这个新功能)
- 或者被丢弃掉(例如发现这个功能影响用户体验)
git checkout -b myfeature develop
git checkout develop
git merge --no-ff myfeature
git branch -d myfeature
git push origin develop
release分支
release分支用来进行发布的准备工作,其:
- 从develop分支拉取创建
- 完成后必须合并回develop、master分支
- 命名惯例是release-*
releas分支可以在生产发布之前做最后的一些操作,例如:
- 一些小的bug修复
- 更新发布产品的元数据,如版本号等
这样,当release分支创建完成之后,develop分支可以继续下一个发布的开发工作。拉取release分支的时机为,develop分支几乎达到了可以发布的状态,至少所有这次发布的feature需要首先合并完成到develop分支中。如果还有其他的不希望在这次上线发布的feature,必须要等到release分支拉完之后才能合并到develop上。
git checkout -b release-1.2 develop
# 在release分支更新版本号
./bump-version.sh 1.2
git commit -a -m "Bumped version number to 1.2"
# merge回master并打tag
git checkout master
git merge --no-ff release-1.2
git tag -a 1.2
# merge回develop
git checkout develop
git merge --no-ff release-1.2
# 删除分支
git branch -d release-1.2
hotfix分支
- 从master分支拉取创建
- 完成后合并会develop和master。有特殊情况就是,如果当前有release分支(意味着这个releas还没有上线,上线之后应该删除release分支),那么应该合并到release分支而不是直接到develop分支
- 命名惯例为hotfix-*
git checkout -b hotfix-1.2.1 master
# 检出hotfix分支之后,首先更新版本号
./bump-version.sh 1.2.1
git commit -a -m "Bumped version number to 1.2.1"
# ...
# 修复问题之后,提交
git commit -m "Fixed severe production problem"
# merge到master以便上线到生产
git checkout master
git merge --no-ff hotfix-1.2.1
# 打这次上线的tag
git tag -a 1.2.1
# merge回develop
git checkout develop
git merge --no-ff hotfix-1.2.1
# 删除hotfix分支
git branch -d hotfix-1.2.1
注意事项
关键节点
feature分支在合并的时候,代码reviewer应该检查:
- 确定这个需求是下个版本要发布的
- 确定开发本地自测通过
- 确认feature的pipeline构建通过
- review代码发现问题修改完成
合并到develop分支后,开发应该检查:
- develop的pipeline通过
- 在测试环境进行测试功能通过
然后,开发提测后,测试需要执行:
- 确认develop的pipeline当前是通过的状态
- 触发QA的pipeline,将最新的开发代码部署到QA环境
- 在测试环境进行测试,如遇到问题则及时通知开发修复
错误做法
固定的辅助分支
除了主分支之外,辅助分支都应该是暂时性、短期存在的;如果一个辅助分支长期存活那么一定是不正确的,通常有这些做法会导致这样的问题:
- 每个开发人员一个“开发分支”,而不是使用短期存活的feature分支:这样导致仓库中会有多条长期存活且需要不断更新的分支,无法明确看出每一个功能的起止,并增加了维护分支的负担
- 使用固定的release分支,而不是每一个release单独拉取分支:同样造成realease分支不能删除,release之间的界限不清晰,容易造成混乱
在release分支上进行hotfix
一个常见的可能的错误做法就是直接在release分支上进行hotfix。所谓hotfix一定是指对当前线上已经发布的产品的修复,如果release分支已经拉取但是还没有合并到master分支,那么这时候产生的bug修复不是hotfix。下面两种情况可能造成在release上进行hotfix:
- release还没有合并到master,但是上一个release发现问题:如果直接在新的release分支上修复,会带来额外的不确定性,即既要修复之前的问题、又要上新功能,增加了上线风险
- release已经合并但是并没有删除release分支,这时候又在之前这个release分支上进行修改:release分支对应到一个特定的版本,凡是有新的上线应该视作一次新的版本,如果在已经上线的release分支上操作会造成分支及版本混乱
FAQ
如果一个feature开发完成,合并之后又发现问题,这时候还可以继续开发之后然后合并么?
可以(但不建议)。feature分支的生命周期是对应到一个具体的功能的,发布到develop仅仅意味着其开发工作完成,但是很有可能在测试的时候会发现问题。那么,如果这个分支还存在的话,使用其继续进行修改和提交(而不是重新建一个其他的分支)是更简洁的做法。
为什么合并代码的时候一定要用--no-ff选项?
为什么辅助性的分支完成后要删除?
删除分支可以保持git清晰,尤其是release/hotfix分支完成之后删除可以避免错误提交到这些分支上。
- 对release分支来说,在merge到master之前,是可以继续在release分支上面进行提交,修复小的错误的
- 对于release分支来说,一旦merge到master就意味着创建了一个新的release,这个release分支的使命也就结束了;如果在此之后发现问题,应该由hotfix分支来完成
- 如果在release分支没有merge到master分支之前,发现现在线上的问题;那么同样需要使用hotfix分支进行,不能直接在release分支上修改。因为hotfix意味着是紧急的改动,必须尽快上线以减少影响;而release分支包含的是下次的新功能,如果一起发布会增加不确定性
- ↑ https://nvie.com/posts/a-successful-git-branching-model/
- ↑ 作者自己在2020年做了补充说明,认为10年来发生了一些变化,使用Git开发已经成为潮流且更多的应用在向Web APP方向发展。Web应用跟其他的项目有一个比较大的区别就是:Web应用通常持续集成,有问题通常会直接修复了发布而不会回退,不需要同时支持多个版本。这种情况下,作者建议使用更简单的方式如GitHub-flow代替。但同时,作者认为git-flow仍然很好的适用于以下的场景:构建多版本应用(或者说需要同时支持不同的版本)